主营:铁路养路机械、公路养路机械制造、销售
咨询电话:
18342610830
| 价格 | ¥ 580 | ¥ 550 | ¥ 500 |
| 起订量 | 1-3台 | 3-5台 | ≥5台 |
好货推荐
| 电机型号 | JIZ-SD05-13B | 电压 | 220V |
| 频 率 | 50Hz | 功率 | 0.55KW |
| 最大钻孔直径 | Φ13 | 钻孔时间 | 50s |
| 主轴转速 | 550r/min | 整机质量 | 10.5kg |
| 外形尺寸 | 650x200x280 | 品牌 | 京久 |
| 产地 | 锦州 | 加工定制 | 是 |
| 售卖地区 | 全国 |
PRODUCT DETAILS


ZG-13型电动钢轨钻孔机适用于75kg/m以下各种轨型钻孔作业。夹轨装置具有自锁功能,定位准确、钻孔精度高。采用麻花钻头,整体结构紧凑,体积小、重量轻,结构简单合理,钻孔省时省力,是工务部门维修作业必备工具。
二、主要技术参数
1、电机型号: JIZ-SD05-13B
电 压: 220V
频 率: 50Hz
功 率: 0.55KW
2、最大钻孔直径: Φ13
3、钻孔时间: 50s
4、主轴转速: 550r/min
5、整机质量: 10.5kg
6、外形尺寸: 650x200x280
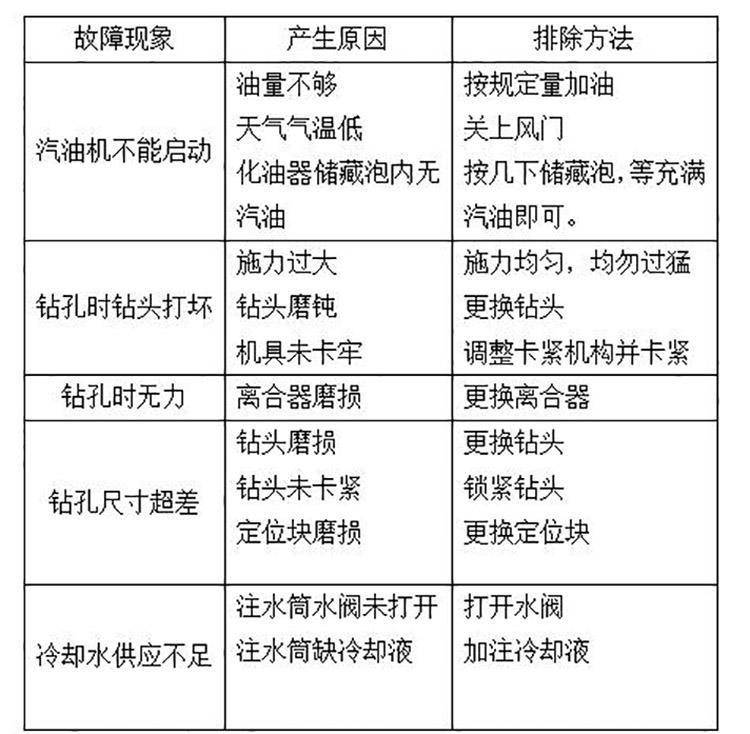
三、基本操作
1、上道作业前检查:首先检查电源线、保护套及外壳是否完好,有无漏电现象。然后空转一分钟,检查传动部分是否灵活、有无异常杂音,螺纹连接是否松动,冷却是否畅通等。
2、装卡时,反复用手调节卡具前部顶丝,使上部压把刚好压紧钢轨面。
上下位置调节:松开卡侧面两个紧固螺钉,旋转调节螺杆,位置调好后,锁紧紧固螺钉。
3、开动电机,在各部件工作都无异常的情况下,用手轮转动进给丝杠,即可实施钻孔作业,钻孔时需为注水桶打压以确保冷却液不断注入到钻头上,延长钻头使用寿命。
4、钻孔时加力要均匀,切勿过猛,即将钻透时,要放慢进给速度,以免损坏钻头切削刃。
5、孔钻通后,停止对钻头冷却,逆时针转动扳手,使钻头退出钢轨,关闭电机。然后抬起卡紧搬把松开卡轨机构,将钻孔机、注水桶搬到另一钻孔位置按相同方法进行钻孔作业或整机下道。




产品推荐