主营:铁路专用设备及器材、配件制造、销售;铁路机车车辆配件制造、销售;机械加工。
咨询电话:
13941628521
| 价格 | ¥ 6500.00 |
| 起订量 | ≥1个 |
好货推荐
| 适用行业 | 五金 | 加工定制 | 可按需定制 |
| 产地 | 辽宁锦州 | 工业品 | 机械设备 |
| 检测产品 | 桥梁检测 | 行业类型 | 电子电器 |
| 检测类型 | pm2.5检测 | 等级 | 二级品 |
PRODUCT DETAILS

一、适用范围
适用于43㎏/m~75㎏/m各种钢轨轨型钻孔作业。整体结构紧凑,是国内质量较轻的一款钻孔机。夹轨装置具有自锁功能,定位准确、钻孔精度高。采用空心钻头,根据需要也可装夹φ13.5以下麻花钻,钻孔时具有自动给水功能,是工务部门维修、抢修及大修作业必备工具。
二、主要技术参数
1、内燃机型号: 本田汽油机GX35
2、内燃机功率: 1.2kW
3、空载转速: ≥270r/min
4、钻孔直径: Φ36、Φ31、Φ13.5、Φ9.8
5、钻孔时间: ≤40s
6、整机质量(包括扳把): 17kg
7、外形尺寸: 650×230×250
三、基本结构与工作原理
工作原理:内燃机通过离合器齿轮减速将动力传递给主轴,主轴带动钻头旋转,以进行钻削运动;同时扳动进给搬把,通过齿条使主轴进给运动,达到钻孔的目的。
其基本结构如图所示:

1汽油机、2齿轮箱、3进水嘴、4标尺定位器、5 定位尺、6夹紧摇臂、7调整螺母、8夹具体、9进给扳把、10定位块、11注水桶、12水阀、13水管
四、使用方法与维护
一.作业前准备:
1、钻头的安装:根据现场工作需要,安装φ31空心钻头或φ13.5、φ9.8麻花钻头。具体方法如下:
(1)本说明书以安装φ31空心钻头为例,向汽油机方向扳动进给扳把⑨至最后端。
(2)再将夹紧摇臂⑥向汽油机方向抬起。
(3)抬起钻孔机,用呆扳手或用手指松开主轴套筒2处紧定螺钉,将钻头芯装入钻头内,再将两带扁处分别对准两紧定螺钉,在套筒内加入二硫化钼润滑脂,以防生锈。再插入花键轴内,并与花键轴根部靠紧后,再拧紧紧定螺钉便完成安装,本机具出厂为φ31空心钻头,见附图:

(4)钻头拆卸:按上述(1)、(2)、步骤抬起钻孔机,用呆扳手逆时针旋转螺栓,将钻头从主轴套取出。
(5)作业结束后,必须用随机带的扳子(如用其他扳子造成机具损坏,后果自负)将钻头卸下,并在螺纹孔处涂上稀油或防锈剂。
2、定位块的安装:
选择与其所给钢轨型号相同的定位块⑩(此定位块为组合两用定位块,即43和50,60和75组合,分别打有43、50,60、75字样,数字靠近钢轨一侧,表示所要钻哪种轨型。将定位块侧面的螺栓用呆扳手逆时针旋松螺栓,以60Kg/m为例,将60字样靠近钢轨一侧,另一侧定位槽与夹具定位档靠紧,顺时针旋紧螺栓。如图所示:

3.注水桶的使用:
将手把对准注水桶口处的槽向下压至根部,逆时针旋转手把至打压装置旋出后,向注水桶内加注冷却液(防止钻头及所钻钢轨孔生锈),加满冷却液后顺时针拧紧,然后逆时针旋转一个小角度,从注水桶口处的槽中拿出,往复压几下手把(向注水桶下加压),将水管插入钻孔机夹具处中的油管3内,手握注水桶出水阀柄,拇指向下压水阀后,向前推即为打开状态。此时,向下压钻头芯,确定冷却液从钻头内流出后,才可以进行下一步操作。
4、定位尺介绍和安装:
本定位尺分为43、50、60、75等型号,分别在定位尺拐头处打有标记。每把定位尺分别有3个定位槽都是按钢轨标准孔距加工成。
将标尺定位器向后拉出,把定位尺⑤插入夹具体内,到第一个槽下。
5、加注燃油和润滑油:
加注燃油:先旋松燃油箱盖,向内加入90#以上无铅汽油或乙醇汽油后,再拧紧燃油箱盖,
加注润滑油:先旋松燃油箱盖,向内加入90#以上无铅汽油或乙醇汽油后,再拧紧燃油箱盖,
加注润滑油:先旋松润滑室油箱盖,向内加入润滑油(当环境温度在-10~40℃时,推荐使用SAE10W—30汽油机润滑油,当环境温度在0~-30℃时,推荐使用SAE5W—30汽油机润滑油),达到其刻度尺刻度线即可,不可少加或过量加注润滑油,拧紧油箱盖。用手指按汽油机化油器储藏泡几下,待化油器储藏泡中充满汽油后即可。如图所示:

6、启动汽油机:
在气温低于10℃时,通常先将风门关闭(向上提),把油门加大到1/4处,迅速拉动启动盘,慢慢放回,待汽油机启动后,慢慢将风门开到最大(向下压),慢慢加大油门,空运转30秒,检查传动部分是否灵活,有无异常杂音,螺杆连接是否松动,按动汽油机停止按钮,准备钻孔。
二、钻孔作业:
1、抬起夹紧摇臂⑥,使卡轨机构张开,放在钢轨上,让定位块拐头内侧靠紧钢轨端面,调整卡轨调整螺母⑦,直至下压夹紧摇臂时能牢固卡紧钢轨,使定位块上档与钢轨轨头紧密接触,同时轨腭及轨底上弧面也随之靠紧,然后下压夹紧摇臂⑥,装卡牢固后便可进行钻孔作业。
2、先给注水桶11打气加压(一般在10下左右),将水阀12压下后向前推即为打开状态,然后启动汽油机,在各部件工作都无异常的情况下,扳动进给扳把9均匀进给,钻头芯接触钢轨后,冷却液自动流出对钻头冷却,如没有冷却液流出,请检查注水筒,待故障排除后方可进行钻孔。
3、钻孔时加力要均匀,切勿过猛,即将钻透时,要放慢进给速度。
三、钻孔作业后:
1. 第一个孔钻完毕,将进给扳把9向夹具方向推动,将钻头退回,关闭汽油机。
2将定位尺调到第二个槽内后,重复步骤待钻完后,再将定位尺调到第三个槽内,同样重复钻孔作业1~3步骤,即完成钻孔作业。
3、将进水嘴向下压,拔出水管,把注水筒水阀向下压,向后拉水阀⑿,松开水阀即停止注水,再抬起卡紧扳把⑥松开卡轨机构,将钻孔机,注水筒移至限界外。或全部整机下道。
四、维护和保养:
1. 钻孔完毕后应擦拭干净,保持机具的清洁,若长期不用应放尽燃油,放置在通风、干燥、无腐蚀性气体的库房内。
2.经常检查其主轴处有无水珠流出,如有水珠流出,要更换其主轴处密封圈。
3.钻头磨损后,不可以再进行钻孔,请更换钻头。
4、加注汽油时,发动机应停机,并远离火源,加油后要擦净机具表面残留汽油。推荐使用辛烷值在90#或更高的无铅汽油。
5、调整机具或维修更换部件时,应停机进行。
6、不要让机具被雨淋,如被雨淋后,应将汽油机及机具各部擦干,放置在通风、干燥处。
7、钻孔机连续工作30天要向齿轮箱内加注二硫化钼润滑脂,以保持机具良好的工作状态。进给齿条要保持清洁,每周向其表面擦20#机油即可。
8、经常检查汽油机的润滑油油量是否充足,空气滤清器是否洁净。
9、本钻孔机如长时间不用,必须将钻头从主轴套筒取出,并加入二硫化钼或做防锈处理。
10、汽油机推荐运行的环境温度在-15℃~40℃之间。
11.不可以对其机具进行改装。
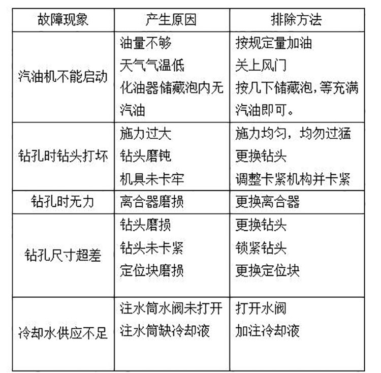
五、故障排除

六、安全操作规程
1 适用范围
本规程规定了使用钢轨钻孔机进行钢轨钻孔作业应遵守的安全操作规程。
2 安全防护
在线路上进行钢轨钻孔作业时,按铁道部运营线上使用的《铁路工务安全规则》的有关规定,组织施工和进行安全防护。
3 安全操作规定
3.1操作者应经技术培训合格,持证上岗。
3.2操作者应认真阅读钢轨钻孔机使用说明书,了解该产品的结构、性能和使用方法,并应熟悉本规程的要求。
3.3作业前认真检查机械各部件,检查内燃机燃油及润滑油量和各部零件是否正常,发现问题应及时解决。
3.4按照使用说明书的要求操作和保养钢轨钻孔机,并严格执行本规程。
3.5钻孔时钻头应均匀进给,将要钻通时,应减慢钻头进行速度。在钻孔过程中始终应有冷却水冷却钻头。
3.6遇有钻头卡钻,应将其退回后再缓慢进给。
3.7作业时若钢轨钻孔机发生故障,应撤出线路限界外,排除故障。
3.8维修内燃钢轨钻孔机时必须在停机状态下进行。
3.9对内燃钢轨钻孔机加注汽油时必须远离火源,并停机加注汽油。加油后盖好汽油箱盖,并擦净油箱表面的汽油。内燃机启动后,不准用手或其它异物触摸排气口及旋转零件。
3.10按要求做好钢轨钻孔机的维修和保养。使钢轨钻孔机处于良好的工作状态。
3.11不应使用存在故障的钢轨钻孔机进行作业。
3.12钻头安装必须紧固,防止损坏钻头或发生危险。
3.13钻孔机作业时,严禁用手清理铁屑。
3.14严禁违反操作规程和注意事项及对工具的改型。
3.15机具在使用完毕后,放在线路限界外。
3.16机具在运输过程中要轻拿轻放,不可以磕碰。
4、电刷磨损到不能使用时,须及时调换(二只电刷同时调换)否则会使电刷与换向器接触不良,引起坏火,损坏换向器,严重时会烧坏电枢。
5、钻头磨钝后应及时修磨,始终保持钻头锋利。
6、不要让机具被雨淋,不要在潮湿的环境中及有易燃物的地点使用该机具。
7、机具不用、维修保养及更换配件,应先切断电源。
8、使用完毕后应擦拭干净,保持机具的清洁(电钻的通风道必须保持清洁畅通,并防止铁屑等杂物入内)。导向光杠要经常擦油,进给丝杠要定期注入润滑脂,使设备始终保持良好的工作状态。
9、若长期不用应放置在通风、干燥、无腐蚀性气体的库房内。
10、不要使电源线接触热源、油脂。防止电源线擦破、割破、轧坏。
11、不得使用本机电源线拖拉机具。
五、故障排除

六、安全操作规程
1 适用范围
本规程规定了使用钢轨钻孔机进行钢轨钻孔作业应遵守的安全操作规程。
本规程适用于便携式钢轨钻孔机在线路上对各型钢轨的钻孔作业。
2 安全防护
在线路上进行钢轨钻孔作业时,按铁道部《铁路工务安全规则》的有关规定,组织施工和进行安全防护。
3 安全操作规定
3.1操作者应经技术培训合格,持证上岗。
3.2操作者应认真阅读钢轨钻孔机使用说明书,了解该产品的结构、性能和使用方法,并应熟悉本规程的要求。
3.3作业前认真检查机械各部件,检查电动钢轨钻孔机电气装置和操作手柄绝缘套是否完好,发现问题应及时解决。
3.4按照使用说明书的要求操作和保养钢轨钻孔机,并严格执行本规程。
3.5钻孔时钻头应均匀进给,将要钻通时应减慢钻头进行速度。在钻孔过程中始终应有冷却水冷却钻头。
3.6遇有钻头卡钻,应将其退回后再缓慢进给。
3.7作业时若钢轨钻孔机发生故障,应撤出线路排除故障。修理电动钢轨钻孔机时应切断电源。
3.8按要求做好钢轨钻孔机的保养和维修。使钢轨钻孔机处于良好的技术状态。不应使用存在故障的钢轨钻孔机进行作业。
3.9钻孔机作业时,严禁用手清理铁屑。
3.10如遇雨天,不得使用电动钻孔机作业。
3.11严禁使用本机电线拖拉机具。
产品推荐