主营:铁路养路机械、公路养路机械制造、销售
咨询电话:
18342610830
| 价格 | ¥ 3800 | ¥ 3750 | ¥ 3680 |
| 起订量 | 1-3台 | 3-5台 | ≥5台 |
好货推荐
| 品牌 | 京久 | 产地 | 锦州 |
| 汽油机功率 | 1.2 kW | 钻孔直径 | φ9.8-φ36mm |
| 最大钻孔直径 | φ36 mm | 额定转速 | ≥270rpm |
| 满负荷主轴转速 | 212 r/min | 整机质量 | 17.5kg |
| 售卖地区 | 全国 | 加工定制 | 是 |
PRODUCT DETAILS
内燃钢轨钻孔机是铁路工务、电务部门钻制钢轨夹板螺栓孔的专用机械。以小型汽油机为动力,经过减速器带动主轴旋转,手柄驱动齿轮拨动齿条实现进给,配有高压水壶,空心钻头在冷水的辅助下延长了钻头的使用寿命。本机具有体积小、重量轻、钻孔效率高、夹轨牢靠、使用方便、钻孔位置准确等特点。适用于43~75kg/m各种型号钢轨。



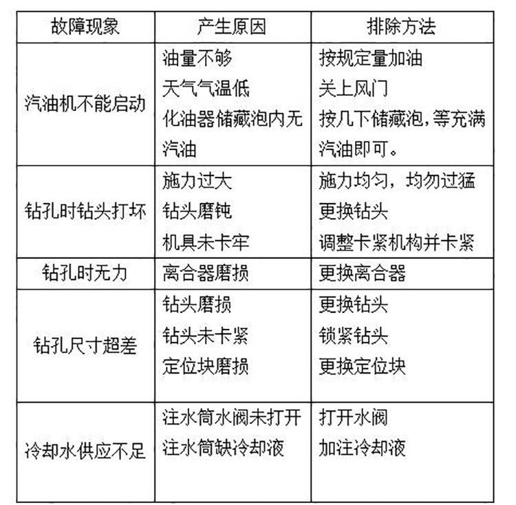
二、技术参数
汽油机形式 : 本田GX35四冲程汽油机
汽油机功率 : 1.2 kW
钻孔直径: φ9.8-φ36mm
最大钻孔直径 : φ36 mm
额定转速: ≥270rpm
满负荷主轴转速 : 212 r/min
钻头形式: 空心钻头或专用麻花钻头
装机时间: 20~30 s
卸机时间: 15~20 s
钻孔精度: 孔的位置公差<0.5 mm
钻孔时间: 钻通一次时间<30 s
整机质量: 17.5kg


三、安全守则
1、操作时应戴好保护镜、手套等防护用品。
2、钻孔前应检查机器运转是否正常,钻头是否夹紧,清理钻头内残留的切屑。冷却系统是否正常。
3、不可触摸汽油机排气管及缸体部分以免烫伤。
4、给机器加油时必须停止机器待冷却后进行,并远离火源,严禁吸烟。
5、汽油机添加燃油要查看汽油机说明书。
6、汽油机启动后和停机前必须空载低速运行3~5分钟,严禁空载大油门高速运转和高速运转中突然停车。
四、使用方法
1、冷却装置的操作
1.1钻头所用的切削液是机床乳化皂液。为降低使用成本,可以用自来水代替,但要求水质清洁,用后切记将水放净。
1.2切削液桶的上部备有密封加压装置,用加压手柄加压,使切削液沿软管送到截止阀。
1.3使用前先拉动减压阀,检查其作用可靠,确保使用的安全。
1.4使用时要及时打开和关闭截止阀,并可用截止阀调节供液量。
2、燃油的操作
2.1在添加燃料给机器加油的过程中,要远离火源,不准吸烟,最好在户外通风处进行。
2.2 给机器加油必须在汽油机停止运转,并冷却以后进行。添加机油时(四冲程汽油机油),要把机器倒放,机油孔对准天空,添加机油不溢出为加满。如果机油溢出或洒落在油箱外面,必须擦干后再启动汽油机。
2.3 气温高或油箱通气孔堵塞都会使油箱内的汽油挥发而形成气压,为减小油气压力,可小心拧开油箱盖,慢慢释放压力,但当机器运转时不要卸掉汽油盖。
2.4要经常清理油箱,加油前清理油箱盖里的过滤网及周围的灰尘,避免灰尘掉进油箱。
2.5更换钻头时,如用9.8-13.5钻头时,不需要顶针、弹簧、顶针螺丝,需要保存完好。如用14-36的空心钻头时,要把弹簧、顶针螺丝、顶针安装上。锁紧钻头螺丝要经常更换,防止螺丝坏死到主轴内。
3、汽油机的操作
3.1 打开油阀。冷启动时将风门扳至“关”的位置,热启动时将风门扳至“开” 的位置。
3.2 确认钻孔机已经夹紧在钢轨上,慢慢提起启动把手,直到感觉启动绳已与发动机棘轮接触(此时阻力较大)时,快速猛烈地拉启动把手。拉绳时控制其长度不要超过60cm,并慢慢地让其缩回到机器护罩,这样才能保证启动绳重新卷紧。
3.3 启动后将阻风门旋离“关”的位置,油门关至最小,这时机器应怠速运转。主轴不会转动,如果主轴转动,说明怠速过高,应予调整。
4、轨型定位块的使用
4.1根据钢轨钻孔的轨型安装合适的定位块。
4.2轨型定位块分43,50,60,75轨,四种规格(标配50.60)
5、定位尺的使用
5.1定位尺分“43”、“50和60”、 “75”三种规格,根据钢轨钻孔的轨型选择合适的定位尺。
5.2 50kg/m和60kg/m钢轨使用的是一个定位尺,将转换块安装在轨端一侧即为60kg/m钢轨使用,将转换块安装在另一侧即为50kg钢轨使用。(标配50和60定位尺)
5.3安装钻孔机前,要首先选择定位尺。


6、钻孔机的操作
6.1选好钻头和与之配套的顶针,确认钻头内部无切屑,扳动进给手柄将钻头退到最后位置。
6.2将钻孔机搬到线路上,夹紧座对准定位尺的凹槽落下。转动扳把夹紧钢轨。
6.5启动汽油机逐渐开大油门。
6.6开始钻孔时打开切削液的截止阀。轻轻给钻头加压,当钻头进入工作面时才可逐渐加压。空心钻头不需要很大的压力,但要尽量保持均匀进给。临钻透时要减轻压力。
6.7钻透时即可关闭切削液的截止阀,关闭油门使汽油机怠速运转。
6.8在钻下一个孔之前,应确认钻屑芯块已从钻头中弹出,并将钻头退到最后位置,方可移位。
6.9如果钻屑芯块卡在钻头里,可卸下钻头,利用顶针从后面将其顶出。
6.10利用定位尺定位,钻制其余的孔,待全部钻完后,将机器轻轻拿下,停机,并将定位尺卸下。
6.11钻头损坏常常是由于夹紧不当、燕尾槽导轨与定位块松弛引起的,应予注意。
产品推荐