主营:铁路养路机械、公路养路机械制造、销售
咨询电话:
18342610830
| 价格 | ¥ 2000 | ¥ 1900 | ¥ 1800 |
| 起订量 | 1-7台 | 7-15台 | ≥15台 |
好货推荐
| 电动机形式 | 3相380V | 电动机功率 | 0.55 kW |
| 钻孔直径 | φ9.8-φ36mm | 最大钻孔直径 | φ36 mm |
| 额定转速 | ≥270rpm | 满负荷主轴转速 | 212 r/min |
| 装机时间 | 20~30 s | 卸机时间 | 15~20 s |
| 孔的位置公差 | <0.5 mm | 整机质量 | 22.5kg |
| 品牌 | 京久 | 产地 | 锦州 |
PRODUCT DETAILS
一、概述
DZG-31型电动钢轨钻孔机是铁路工务、电务部门钻制钢轨夹板螺栓孔的专用机械。以小型电机为动力,经过减速器带动主轴旋转,手柄驱动齿轮拨动齿条实现进给,配有高压水壶,空心钻头在冷水的辅助下延长了钻头的使用寿命。本机具有体积小、重量轻、钻孔效率高、夹轨牢靠、使用方便、钻孔位置准确等特点。适用于43~75kg/m各种型号钢轨。
二、技术参数
电动机形式 : 3相380V
电动机功率 : 0.55 kW
钻孔直径: φ9.8-φ36mm
最大钻孔直径 : φ36 mm
额定转速: ≥270rpm
满负荷主轴转速 : 212 r/min
钻头形式: 空心钻头或专用麻花钻头
装机时间: 20~30 s
卸机时间: 15~20 s
钻孔精度: 孔的位置公差<0.5 mm
钻孔时间: 钻通一次时间<30 s
整机质量: 22.5kg

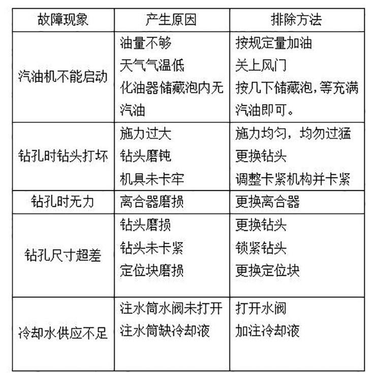
三、安全守则
1、操作时应戴好保护镜、手套等防护用品。
2、钻孔前应检查机器运转是否正常,钻头是否夹紧,清理钻头内残留的切屑。冷却系统是否正常。
3、电动机外接电源电压是否稳定,有无漏电。
四、使用方法
1、冷却装置的操作
1.1钻头所用的切削液是机床乳化皂液。为降低使用成本,可以用自来水代替,但要求水质清洁,用后切记将水放净。
1.2切削液桶的上部备有密封加压装置,用加压手柄加压,使切削液沿软管送到截止阀。
1.3使用前先拉动减压阀,检查其作用可靠,确保使用的安全。
1.4使用时要及时打开和关闭截止阀,并可用截止阀调节供液量。
2、钻头的更换
2.1更换钻头时,先要把定位块拆卸下来,如用9.8-13.5钻头时,不需要顶针、弹簧、顶针螺丝,需要保存完好。如用14-36的空心钻头时,要把弹簧、顶针螺丝、顶针安装上。锁紧钻头螺丝要经常更换,防止螺丝坏死到主轴内。
3、轨型定位块的使用
3.1根据钢轨钻孔的轨型安装合适的定位块。
3.2轨型定位块分43,50,60,75轨,四种规格(标配50.60)
4、定位尺的使用
4.1定位尺分“43”、“50和60”、 “75”三种规格,根据钢轨钻孔的轨型选择合适的定位尺。
4.2 50kg/m和60kg/m钢轨使用的是一个定位尺,将转换块安装在轨端一侧即为60kg/m钢轨使用,将转换块安装在另一侧即为50kg钢轨使用。(标配50和60定位尺)
4.3安装钻孔机前,要首先选择定位尺。
5、钻孔机的操作
5.1选好钻头和与之配套的顶针,确认钻头内部无切屑,扳动进给手柄将钻头退到最后位置。
5.2将钻孔机搬到线路上,夹紧座对准定位尺的凹槽落下。转动扳把夹紧钢轨。
5.3开始钻孔时打开切削液的截止阀。轻轻给钻头加压,当钻头进入工作面时才可逐渐加压。空心钻头不需要很大的压力,但要尽量保持均匀进给。临钻透时要减轻压力。
5.4钻透时即可关闭切削液的截止阀,在钻下一个孔之前,应确认钻屑芯块已从钻头中弹出,并将钻头退到最后位置,方可移位。
5.5如果钻屑芯块卡在钻头里,可卸下钻头,利用顶针从后面将其顶出。
5.6利用定位尺定位,钻制其余的孔,待全部钻完后,将机器轻轻拿下,停机,并将定位尺卸下。
5.7钻头损坏常常是由于夹紧不当、钢轨轨腰凹槽与定位块松弛引起的,应予注意。



产品推荐