Hi,欢迎来到万花筒!

免费注册

沈阳泽锐水泵有限公司

主营:水泵、阀门、电线电缆、机械电子设备销售;水泵、阀门维修;水泵及配件制造、销售;机械设备、水处理设备设

咨询电话:

18204017771

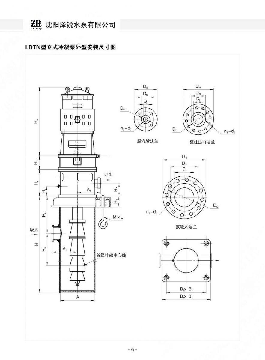
LDTN 立式冷凝泵

价格 ¥ 500
起订量 ≥1台
供货总量 9999台
发货期限 自买家付款3日内发货
发货地 于洪区洪润路112号
买家服务 · 正规厂家 · 质高价优 · 交期保障 · 售后无忧
立即询价 查看电话

好货推荐

沈阳泽锐水泵有限公司

  • 7年 认证 诚信
  • 联系姓名: 刘经理(先生)
  • 电话号码: 18204017771
  • 所在地区: 于洪区洪润路112号
  • 经营模式: 生产厂家
  • 主营产品: AY型单两级离心油泵、BJ型离散心泵、DF多级离心泵,DG高压锅炉给水泵、IH化工泵、IS.ISJ型 ...
  • 留言咨询
  • 进入店铺
品牌 泽瑞水泵 叶轮吸入方式 单吸式
叶轮结构 封闭式叶轮 泵轴位置 卧式
输送介质 油泵 驱动方式 电动
性能 不阻塞 报价方式 按实际订单报价为准
可售卖地 全国产品
产品详情

PRODUCT DETAILS






























刘经理(先生)

18204017771