主营:建筑工程、装饰工程施工;建筑材料、装饰材料、五金交电、消防器材批发、零售;防火墙、泄爆墙、抗爆墙、抗
咨询电话:
15998857809
| 价格 | ¥ 80 |
| 起订量 | ≥10㎡ |
好货推荐
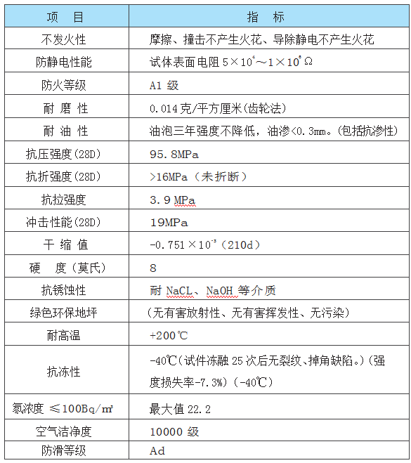
| 产品品牌 | 浩普斯 | 系列 | NFJ-HⅠ型 |
| 系列配比 | > 50 | 不发火性 | 不发火、不爆炸 |
| 防静电性 | 105 ~ 109Ω | 防火等级 | A1级 |
| 摩擦系数 | 0.81≤COF≤13.5 | 干缩值 | ﹣0.752×10-3(210d) |
| 表面强度 | ≤0.87mm | 硬度 | 7(莫氏) |
| 抗锈蚀性 | 耐NaCl、NaOH等介质 | 耐磨性 | 0.011g/m2 |
| 耐油性 | 油渗<0.03mm | 抗压强度 | 103.2MPa |
| 抗折强度 | >17.8MPa | 抗拉强度 | 3.8MPa |
| 冲击性能 | 18—25MPa | 绿色环保 | 无有害物质 |
| 耐高温 | +200℃ | 抗冻性 | ﹣43℃ |
PRODUCT DETAILS




产品介绍 Product introduction
抗爆地面(防静电不发火耐磨地面):在易燃、易爆场所,为防止爆炸,在地坪施工中采取措施使其具备能够切断爆炸点燃源的地坪。 防爆地坪同时具备防静电 、不发火、A级不燃、耐磨、持久稳定五个功能。

产品推荐