Hi,欢迎来到万花筒!

免费注册

沈阳电磁锅炉厂家价格直销 暖恒通电磁锅炉厂家批发

价格 ¥ 6500.00 ¥ 5399.00 ¥ 5099.00
起订量 1-10台 10-50台 ≥50台
供货总量 1000台
发货期限 自买家付款3日内发货
发货地 辽宁省沈阳市浑南区永胜街道李相村
买家服务 · 正规厂家 · 质高价优 · 交期保障 · 售后无忧
立即询价 查看电话
型号 NHTDTL-32 控制方式 scm
供电电压 380V 定额功率 32KW
线缆截面 25*3+16*2mm² 水箱 40-500L
参考供暖面积 320-450m² 机箱规格尺寸 1000*800*450mm
进出口尺寸 40DN 产品名称 暖恒通商用半导体电锅炉
产品详情

PRODUCT DETAILS

电采暖 利在当代 "功"在千秋


以燃媒为代表的传统采暖方式,对自然环境产生的污染问题愈发明显,已成为北方地区冬季雾霾的重要原因之一,推广和采用清洁采暖方式----电采暖方式既有效满足当前的采暖需求,也可以大幅缓解采暖需求对于自然环境的压力,为后代提供一个更好的生存环境

半导体电锅炉加热原理


半导体是一种电子加热,加热的温度是三百八十度。三百八十度以下是高阻质特征。电阻越大它发热功能越强,就像咱们不能用铜丝来做发热体是一样的。因为铜的电阻力小不宜产生发热,那么对于半导体来讲,由于它的高阻质特性就比乌丝的发热效果更好,由于他只是在三百八十度以下的加热,三百八十度以上由于材料的特点,它的电阻就会衰减到零,半导体加热管就不发热,这样的一个特点,使半导体材料发热,既不产生光也不产生声的损失。

高效节能

热转换效率高达98.8%

比传统电采暖节能30%以上


经检测机构严谨检测后证明,暖恒通半导体电锅炉的热转换效率高达98.8%,

PTC半导体陶瓷片附在铜管外壁,经过热传导将管内冷水加热,实现水电分离,有效的减少设备与管道内水垢的产生,保证设备的热转换效率不衰减。经长期实践总结,在同等环境下,暖恒通半导体电锅炉比传统电锅炉节能30%以上


10大自主安全保护,为设备安全运行提供可靠保障

暖恒通,让您体验不一样的采暖


定时定温

水温可控0--85℃随意调控,定时定温启动、运行,温暖不浪费”


远程控制

WIFI智能联网,通过手机APP即可远程控制


防冻功能

系统水温低于5℃时,设备自动启动,水温升至10℃时,设备自动停止加热


功率可调

根据个人需求调节设备功率


水电分离

水和电完全分离的方式,充分避免了电器设备有可能存在的漏电隐患,让用户有更好安全保障。


运行费用低

投入成本、运行成本及其廉价,一年节约的采暖费用让您吃惊。

设备外观小巧,可以安置在卫生间、储物间,节省安装空间。


免去入网成本

无需加入社会管网,规避了接入社会管网成本高、手续繁琐的弊端。


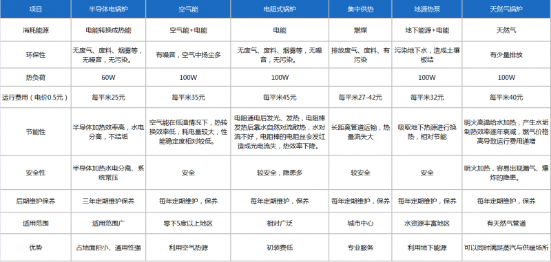
与其他加热方式的对比


连接方式

原有暖通设计不变,只需将电锅炉与采暖系统进出水主回路直连即可

常见问题

发货效率


暖恒通承诺现货24小时内发货,批量订单7--10日内发货,默认德邦物流,货品全部保价,发货有保障,如需其他物流请提前通知负责人。


住宅小区、宾馆、写字楼、医院、学校、别墅、老年公寓、幼儿园、图书馆、商场、库房、工业厂房、站台供暖……


 

适用领域


暖恒通电锅炉加热体是PTC半导体加热片附在铜管外壁,通过热量传导将流经铜管内的冷水加热,水流经过暖气片、地暖管等散热终端将热量散发至房间,从而实现供暖的效果。


 

供暖方式


暖恒通半导体电锅炉属于供暖系统热源部分,小型壁挂炉内置循环泵带动整个供暖系统,立式电锅炉需自配循环泵,其他管道、阀门、活接等自行到五金店购买。


 

其他配件


 

暖恒通半导体电锅炉安装极其简单,原暖通系统不变,只需将电锅炉与采暖系统进出水主回路直连即可,水暖工基本可以完成,如需帮助,暖恒通可提供远程视频指导。大型工程项目暖恒通会指派专业团队上门安装。


如何安装


节能型建筑取60-80W/㎡;普通楼房取80-100W/㎡;别墅、平房取100-150W/㎡;密封条件不好、房间高度大于2.7米或经常有人出入的房间要适当增加热负荷指标,放大电锅炉的装机功率。


 

如何选择设备功率


以普通居民用户为例,24小时需要供暖,房间要求温度18-22℃,实际暖恒通半导体电锅炉运行时间为8小时,一个采暖季电费计算:0.07KW/㎡*8h*153天*0.28元/度=23.99元/㎡


 

运行费用


暖恒通半导体电锅炉设计使用寿命15年以上,产品加热元件保修3年,其他部件保修1年,终身维护。保修期内,按照说明书正常使用情况下产生的故障或损坏,由公司无偿修复。



柳(先生)

17612446416